招商基金:2025年因合规内控问题被责令改正 高管被监管谈话 已整改完成
专题:2025基金年报季启幕:头部公募“万亿战”升级,工银瑞信净利领跑,“赚钱榜”大洗牌
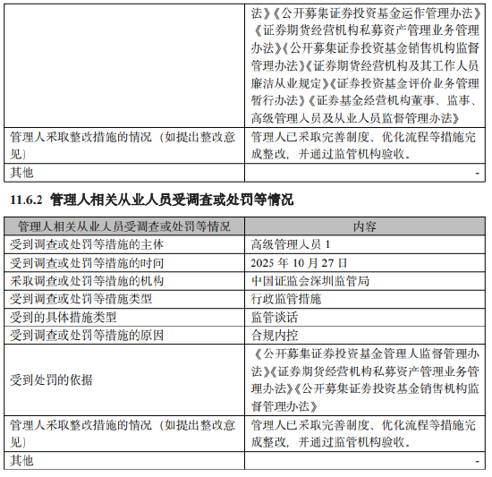
伴随着公募产品2025年报的集中披露,过去一年基金公司受到监管处罚的情况曝光。招商基金2025年报显示,2025年10月27日,招商基金因合规内控问题被深圳证监局责令改正;同日,公司一位高级管理人员因同样问题被监管谈话。公司已采取完善制度、优化流程等措施完成整改,并通过监管机构验收。


专题:2025基金年报季启幕:头部公募“万亿战”升级,工银瑞信净利领跑,“赚钱榜”大洗牌
伴随着公募产品2025年报的集中披露,过去一年基金公司受到监管处罚的情况曝光。招商基金2025年报显示,2025年10月27日,招商基金因合规内控问题被深圳证监局责令改正;同日,公司一位高级管理人员因同样问题被监管谈话。公司已采取完善制度、优化流程等措施完成整改,并通过监管机构验收。


卓创资讯肉类资深分析师李素杰 【导语】春节过后,猪肉价格“跳水”,但进口冻品价格多稳定,主要是由于目前鲜品开工速度快于冻品,冻品市场交易活跃度较低;白条供应充足,且批发市场到货量降幅明显...
北京商报讯3月17日晚间,*ST星农(维权)(603789)披露公告称,公司股票自3月18日起将被上交所叠加实施其他风险警示。 公告显示,*ST星农于2026年3月17日收到浙江证监局下发的《行...
据中央纪委国家监委驻中国证券监督管理委员会纪检监察组、湖北省纪委监委消息:湖北证监局原党委书记、局长王广幼涉嫌严重违纪违法,目前正接受中央纪委国家监委驻中国证券监督管理委员会纪检监察组纪律审查和湖...
周三欧洲股市料将普遍高开,在美联储下一轮政策举措公布前,伊朗冲突引发的市场震荡仍是焦点。 IG数据显示,英国富时100指数预计平开,表现将逊于其他欧洲市场;德国DAX指数与法国CAC 40指数...
Arm公司(ARM)股价周三暴涨超 15%,此前该公司正式发布首款量产级数据中心处理器 —— Arm AGI 通用人工智能中央处理器。 Arm传统上仅向其他企业授权其知识产权,用于自研芯片,客...
炒股就看金麒麟分析师研报,权威,专业,及时,全面,助您挖掘潜力主题机会! 来源:资本秘闻 因筹划重组事项,长源东谷(603950)、万得凯(301309)两股3月24日起停牌。 3月2...