周一起停牌!券商整合再提速 东方证券拟并购上海证券

admin13小时前天气预报12

专题:东方证券与上海证券筹划合并重组,合并后总资产有望突破6000亿,进入行业前十

  炒股就看金麒麟分析师研报,权威,专业,及时,全面,助您挖掘潜力主题机会!

  记者 孙永乐

  券业并购浪潮持续,又一重大整合案例浮出水面!

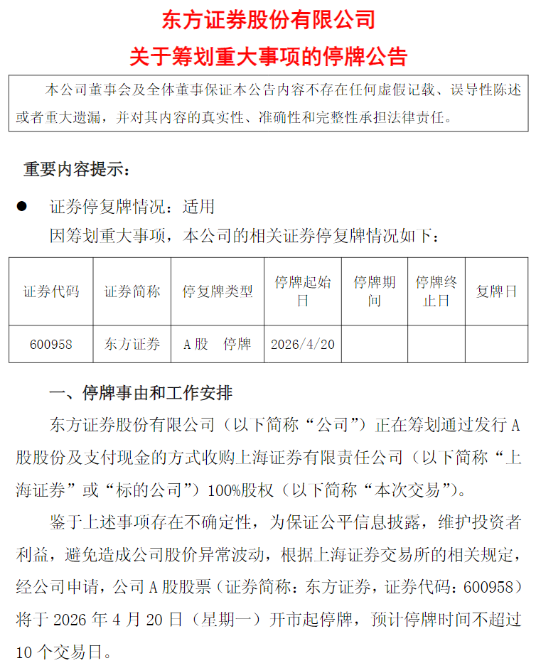
  4月19日下午,东方证券(600958.SH)A股发布筹划重大事项的停牌公告称,公司正在筹划通过发行A股股份及支付现金方式收购上海证券100%股权事宜。东方证券A股股票将于4月20日开市起停牌,预计停牌时间不超过10个交易日。

周一起停牌!券商整合再提速 东方证券拟并购上海证券

  从股权结构来看,上海证券注册资本为53.27亿元,其中,百联集团有限公司持有其50%股权,国泰海通证券股份有限公司持有其24.99%股权,上海国际集团投资有限公司持有其16.33%股权,上海国际集团有限公司持有其7.68%股权、上海城投(集团)有限公司持有其1.00%股权。

  就在4月19日,东方证券与前述股东签署意向协议,拟以发行股份及部分现金支付方式收购前述股东所持上海证券的全部股权。

  近年来,新“国九条”等政策红利持续释放,支持头部机构通过并购重组、组织创新等方式提升核心竞争力。在此背景下,证券行业并购重组活跃度显著提升。

  东方证券表示,本次合并重组立足服务国家战略和上海国际金融中心建设大局,是推动上海金融国资布局优化、深化金融国资国企改革,加快推进一流现代投资银行建设的重要举措。

  东方证券成立于1998年,于2015年、2016年先后实现A股与H股两地上市,是上海本土重要综合类券商,第一大股东申能集团持股26.63%。

  目前,东方证券在全国设有170家分支机构,全资持有东证资管、东证期货、东证资本、东证创新、东方香港等专业子公司,并作为第一大股东参股汇添富基金。2025年末,东方证券资产总额4868.8亿元,净资产826.9亿元;2025年实现营业收入153.6亿元,归母净利润56.3亿元。

  上海证券成立于2001年,目前在境内设有分支机构80余家,主要分布于上海、浙江、江苏、广东、北京等地。2025年末,上海证券总资产957.7亿元,净资产198.1亿元;2025年实现营业收入34.3亿元,归母净利润13.2亿元。

  东方证券称,本次合并重组预计将形成良好的业务互补与协同效应,推动合并后的东方证券综合竞争能力和行业地位持续提升,合并后的东方证券资产总额有望突破6000亿元,进入行业前十,净资产突破1000亿元,分支机构数量将增加至250家左右。

  同时,随着渠道融合、产品协同的推进,东方证券获取优质资产的能力得到提升,业务规模加速扩张,财富管理和资产管理等核心业务将进一步做大做强。

  此外,东方证券此次引入百联集团、上海国际集团等战略股东,有助于其在资本实力、产融协同与治理效能上不断夯实迈向一流现代投资银行的根基。

  东方证券公告最后称,本次交易尚处于筹划阶段,相关事项尚存在不确定性,存在因为市场变化、监管审核、交易各方未能协商一致等各种原因无法达成或实施的风险。

相关文章

三七互娱:公司目前各项经营活动正常有序开展

三七互娱:公司目前各项经营活动正常有序开展

  证券日报网讯 3月18日,三七互娱(维权)在互动平台回答投资者提问时表示,公司目前各项经营活动正常有序开展。二级市场股价波动受多重因素影响。公司始终专注于提升经营质量和核心竞争力,努力实现企业价...

科大讯飞(002230):中标西安市教育考试中心采购项目,中标金额为128.00万元

同壁财经讯,企查查数据显示,根据《西安市教育考试中心初中学业水平考试阅卷服务中标(成交)结果公告》,科大讯飞股份有限公司于2026年4月15日公告中标西安市教育考试中心采购项目,中标金额为128.00...

餐厅预订大战愈演愈烈,暂无放缓迹象

餐厅预订大战愈演愈烈,暂无放缓迹象

  图片由 One40 Rooftop 提供   去年,莫娜・潘贾瓦妮在曼哈顿下城开设了高端餐厅 One40 Rooftop。她最先做出的重大决策之一,就是选择餐厅预订平台。   她深知,在经济环境...

Palantir与Stellantis深化合作,达成新的人工智能协议

  Palantir Technologies已通过一项新的五年协议,延长了与Stellantis的长期合作伙伴关系,使这家汽车制造商能够更广泛地使用Palantir的数据和人工智能软件。   双方的...

伊朗议长:特朗普两周内说击败了我们9次,太搞笑了!

伊朗议长:特朗普两周内说击败了我们9次,太搞笑了!

  炒股就看金麒麟分析师研报,权威,专业,及时,全面,助您挖掘潜力主题机会!   来源:天下事   当地时间3月15日,伊朗议长加利巴夫在社交平台X上发文,嘲讽了美国总统特朗普声称已经“击败”伊朗的说...

业绩暴增,688809,华为哈勃参股!芯片测试量价齐升,优质概念股稀缺(附名单)

业绩暴增,688809,华为哈勃参股!芯片测试量价齐升,优质概念股稀缺(附名单)

  半导体产业迎来业绩兑现潮。   强一股份业绩暴增   4月3日晚间, 强一股份 (688809)披露2026年一季度业绩预告。公司预计2026年第一季度实现归母净利润1.06亿元到1.21亿元,同...