600988,开盘跌停!控股股东拟变更
炒股就看金麒麟分析师研报,权威,专业,及时,全面,助您挖掘潜力主题机会!
【导读】紫金矿业拟控股赤峰黄金,赤峰黄金A股开盘跌停
中国基金报记者 夏天
备受关注的赤峰黄金(证券代码:600988)易主事项迎来关键进展。
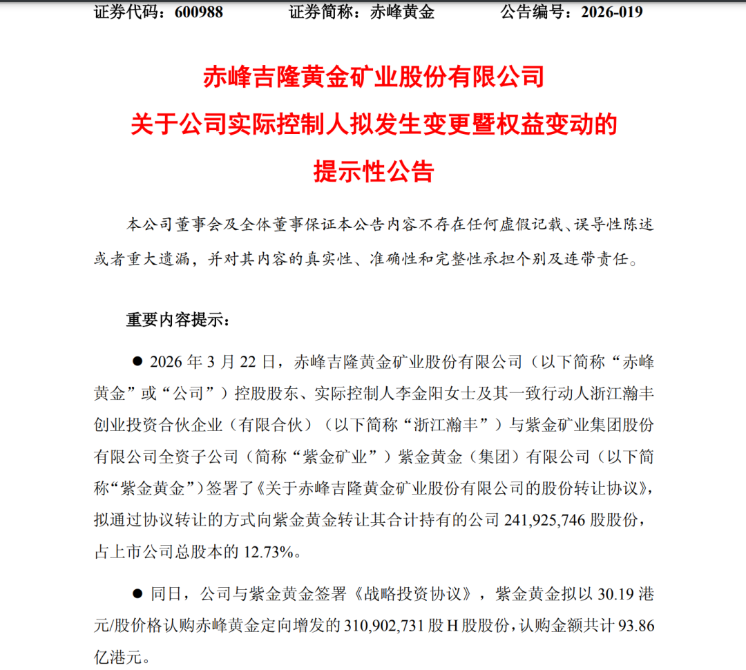
3月23日早间,紫金矿业(证券代码:601899)、赤峰黄金双双公告,紫金矿业拟通过“A股收购+H股定增”的方式,取得赤峰黄金25.85%股权,成为其控股股东。

3月23日,赤峰黄金股票复牌,不过与紫金矿业双双大跌。其中,赤峰黄金A股开盘跌停,H股开盘跌近19%;紫金矿业A股开盘跌4.55%,H股开盘跌5.44%。


消息面上,国际金价持续走低,早盘一度跌超4400美元/盎司。
紫金矿业拿下赤峰黄金控制权
根据公告,赤峰黄金本次控制权变更交易采用“协议收购存量A股+认购新增H股”的“两步走”方式。
第一步为A股协议转让,即紫金矿业子公司紫金黄金与赤峰黄金控股股东李金阳及其一致行动人浙江瀚丰投资有限公司(以下简称“浙江瀚丰”)签署《股份转让协议》,拟收购后者合计持有的2.42亿股赤峰黄金A股股份。此次转让价格确定为41.36元/股,较赤峰黄金停牌前A股收盘价40.82元/股溢价1.3%。以此计算,该部分交易金额约为100.06亿元人民币。
值得注意的是,紫金黄金已承诺,受让该部分股份后18个月内不进行转让,彰显其长期持有、深度整合的战略意图。该部分股份占赤峰黄金交易前总股本的12.73%,是李金阳及其一致行动人持有的全部股份。
第二步为H股定向增发,紫金黄金与赤峰黄金同步签署《战略投资协议》,拟以30.19港元/股的价格,认购赤峰黄金定向增发的3.11亿股H股股份。该发行价格约为赤峰黄金停牌前H股六十个完整交易日平均价格的83%,较3月18日H股收盘价42.08港元/股折让约28.3%,既降低了紫金矿业的投资成本,也为赤峰黄金募集了充足资金。此次认购金额约为93.86亿港元,折合人民币约82.52亿元,募集资金净额约92.92亿港元,将用于赤峰黄金的业务营运、未来发展及提升财务灵活性。
上述两笔交易对价合计约182.58亿元人民币。交易完成后,紫金黄金将合计持有赤峰黄金5.72亿股股份,约占赤峰黄金增发后总股份数的25.85%,成为其单一最大股东;紫金矿业将正式取得赤峰黄金的控制权,并实现财务并表。
紫金矿业表示,本次交易收购符合中国证监会《关于深化上市公司并购重组市场改革的意见》鼓励头部上市公司立足主业,进行非同一控制下上市公司之间的同行业吸收合并的政策导向,有利于优质资源整合,提升紫金矿业与赤峰黄金的投资价值。
赤峰黄金创始人遗孀套现百亿元离场
此次A股协议转让完成后,李金阳及其一致行动人浙江瀚丰将不再持有赤峰黄金任何股份,彻底退出这家由其已故丈夫赵美光一手打造的黄金企业,同时套现约100.06亿元。
回溯李金阳的持股历程,其身份的转变源于一场意外的遗产继承;而此次清仓离场,也将为其约4年“只当东家、不当掌柜”的治理模式画上句号。
公开资料显示,赤峰黄金的前身是由赵美光创立的民营企业。赵美光被誉为“内蒙古四大富豪之一”,凭借对黄金资源的精准布局,将企业打造成国内知名的黄金生产商。截至2026年3月停牌前,赤峰黄金市值已超过700亿元。
2021年12月,赵美光因病去世,根据其遗嘱,其个人名下所有遗产由妻子李金阳一人继承。当时年仅38岁的李金阳一夜之间成为这家百亿上市公司的实际控制人。
与传统家族企业继承人不同,李金阳自继承股权后,始终保持低调,从未在赤峰黄金担任任何职务,也极少在公开场合露面。她在继承股权后第一时间致函公司董事会,明确表示不会进入管理层任职,将全力配合以董事长王建华为核心的管理团队开展工作。这种治理模式在国内资源型民营企业中极为罕见。
事实上,赵美光生前已为企业治理做好铺垫。2020年11月,赵美光曾将持有的9817万股赤峰黄金股份(占总股本的5.90%)以每股17元的价格转让给王建华,交易价款合计16.69亿元,为后续管理团队的稳定奠定了基础。
在王建华的掌舵下,赤峰黄金近年来呈现高速增长态势,盈利能力持续提升。2024年,公司实现营业总收入90.26亿元,同比增长24.99%;归母净利润为17.64亿元,同比增长119.46%。2025年,公司预计实现归母净利润30亿至32亿元,同比增长70%至81%。
从市场角度来看,李金阳的退出并非偶然。赤峰黄金过往公告显示,早在2022年,李金阳就曾尝试转让9600万股股份,但未能达成交易。
业内分析认为,李金阳此次选择清仓离场,恰逢赤峰黄金业绩亮眼但国际金价与公司股价已从高点回撤的背景下,属于行业周期相对高位的理性资产变现。

