华神科技:亏损显著扩大,医药主业承压

admin6小时前3
$华神科技(000790)发布2025年年报: 2025 年,华神科技业绩深度承压。公司实现营业收入5.45 亿元,同比大幅下滑36.86%;归母净亏损3.20 亿元,同比亏损大幅扩大(2024 年净...

中金:维持招商局港口跑赢行业评级 目标价16.5港元

admin6小时前2
中金:维持招商局港口跑赢行业评级 目标价16.5港元
  中金发布研报称,维持招商局港口(00144)2026年净利润基本不变,首次引入2027年净利润78亿港元,当前股价对应7.8倍2026年市盈率和7.8倍2027年市盈率。维持跑赢行业评级,维持目...

中金:维持荣昌生物跑赢行业评级 上调目标价至133.7港元

admin7小时前2
中金:维持荣昌生物跑赢行业评级 上调目标价至133.7港元
  中金发布研报称,考虑荣昌生物(09995)授权合作收入确认节奏,上调2026年净利润由0.34亿元至42.35亿元,并引入2027年净利润预测7.48亿元。考虑RC148国际化研发提速及业绩改善...

欧洲央行官员:下次利率调整或为加息,时点判断尚早

admin7小时前4
欧洲央行官员:下次利率调整或为加息,时点判断尚早
  来源:环球网   【环球网财经综合报道】据路透社等外媒报道,欧洲央行政策制定者、法国央行行长Francois Villeroy de Galhau当地时间周四在巴黎政治学院发表讲话时表示,欧洲央...

奇瑞汽车将于6月26日派发末期股息每股0.86元

admin7小时前2
奇瑞汽车将于6月26日派发末期股息每股0.86元
  奇瑞汽车(09973)发布公告,将于2026年6月26日派发截至2025年12月31日止年度的末期股息每股0.86元。...

中信建投期货:4月3日黑色系早报

admin7小时前2
中信建投期货:4月3日黑色系早报
...

光大期货:4月3日有色金属日报

admin7小时前1
光大期货:4月3日有色金属日报
...

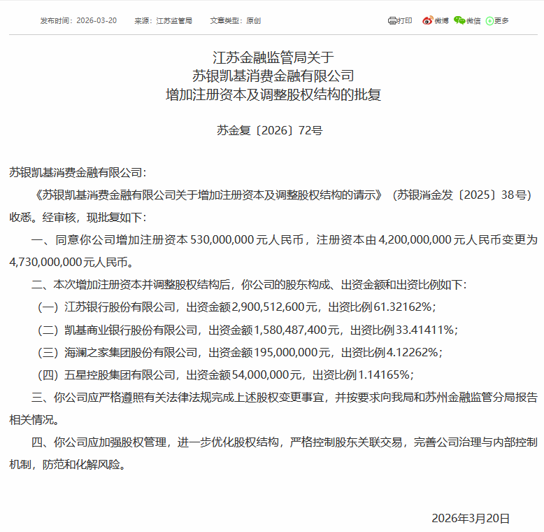
苏银凯基消金获批增资至47.3亿元 江苏银行持股比例进一步上升

admin7小时前1
苏银凯基消金获批增资至47.3亿元 江苏银行持股比例进一步上升
  4月3日金融一线消息,江苏金融监管局近日发布《关于苏银凯基消费金融有限公司增加注册资本及调整股权结构的批复》,同意苏银凯基消金增加注册资本5.3亿元,注册资本由42亿元变更为47.3亿元。   ...

酒价内参4月3日价格发布 古井贡古20上涨2元

admin8小时前1
酒价内参4月3日价格发布 古井贡古20上涨2元
新浪财经“酒价内参”重磅上线 知名白酒真实市场价尽在掌握 登录新浪财经APP 搜索【信披】查看更多考评等级   新浪财经“酒价内参”过去24小时收集的数据显示,中国白酒市场各大单品的终端零售均价在4月...

油价暴涨冲击美联储,三大地区联储主席:能源通胀传导缓慢,但风险已显著上升

admin8小时前3
油价暴涨冲击美联储,三大地区联储主席:能源通胀传导缓慢,但风险已显著上升
...